吸入インフル薬「イナビル」承認 第一三共が秋に発売へ
以下は、記事の抜粋です。
第一三共は9月10日、抗インフルエンザウイルス治療薬「CS-8958」(一般名・ラニナミビルオクタン酸エステル水和物)について、製造販売の承認を厚生労働省から得たと発表した。商品名「イナビル吸入粉末剤」で、早ければ今秋にも発売する。
イナビルは、A型とB型のインフルエンザに効く成人と小児向けの吸入薬。既存薬のタミフルは1日2回(成人の場合)、5日間服用する必要があるが、イナビルは1回吸入すれば効くのが特徴だという。
インフルエンザ新薬としては、ペラミビル(商品名:ラピアクタ)が、今年1月に塩野義から発売されました。ペラミビルは、約15分の点滴静注1回で十分な効果が得られることが特徴です。今回発売になるイナビルの特徴も長時間作用型で、一度吸入すれば1週間抗インフルエンザ効果があります。
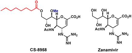
CS-8958が分解されてできるラニナミビルは、ザナミビル(リレンザ)と一箇所(HとMe)違うだけです。
CS-8958は、ザナミビルを開発したオーストラリアのBiota社との共同開発ですが、第一三共のプレスリリースには、CS-8958は「第一三共が創製した『純国産ノイラミニダーゼ阻害剤』です」と書かれています。まあ、そうなんでしょう。
構造をみると、ラニナミビルの末端のOH基のところでエステル化してアシル鎖が付加されています(下図の赤いところ)。生体内では、エステルの-O-のところが加水分解され、徐々にラニナミビルができます。これが長時間作用型の理由かもしれません。
新薬同士を比較した場合、吸入薬はある程度慣れないと服用が難しいので、点滴静注タイプのペラミビルが少し有利かなと思います。新薬もそろって迎撃体制はかなり整ったのに、今年はあまり流行の兆しがないのが皮肉ですね。
CS-8958(イナビル)とザナミビル(リレンザ)の構造(ケムステニュース)

関連記事
インフルエンザ新薬について
ペラミビル(ラピアクタ)新発売、新型インフル沈静化でどうなる国立大入試の追試?


コメント